2024-12-05 10:45:33 来源:williamhill中国 浏览数:0
为落实共青团中央、教育部、全国学联联合下发的《关于推动高校学生会(研究生会)深化改革的若干意见》,并结合《关于巩固高校学生会(研究生会)改革成果的若干措施》文件要求,接受广大师生监督,现将我院2024年度学生会改革情况公开如下。
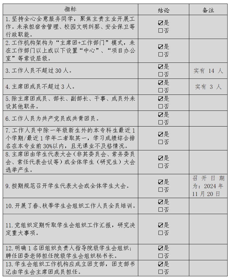
一、改革自评表

二、《williamhill中国学生会章程》
第一章 总 则
第一条 williamhill中国学生会,是在学院党委领导、学院团委指导下的主要学生组织,是党委联系广大同学的桥梁和纽带。
第二条 本章程依据《中华全国学生联合会章程》的原则制定。
第三条 学生会的任务:
(一)遵循和贯彻党的教育方针,组织同学开展学习、文体、社会实践、志愿服务、创新创业等多种活动,促进同学全面发展;
(二)维护校规校纪,倡导良好的校风、学风,促进同学之间、同学与教职员工之间的团结,协助学校建设良好的教学秩序和学习、生活环境;
(三)组织同学开展有益于成长成才的校园文化活动,协助学院解决同学在学习和生活中遇到的实际问题;
(四)坚持从严治会,规范学生会工作人员的产生和配备,强化群众意识、责任意识和奉献意识,以实际行动做广大同学的表率。
第四条 williamhill中国学生会承认中华全国学生联合会。
第二章 会 员
第五条 williamhill中国全日制本科在读的中国学生,承认本章程,不分民族、性别,均可成为学生会会员。
第六条 会员应履行下列基本义务:
(一)深入贯彻落实马克思列宁主义、毛泽东思想、邓小平理论、“三个代表”重要思想、科学发展观、习近平新时代中国特色社会主义思想。
(二)积极参加学生会组织的各项活动;
(三)遵守学生会章程,执行学生会决议;
(四)维护学生会的荣誉、团结和统一;
第七条 会员享有下列基本权利:
(一)通过符合学生会章程规定的民主程序,讨论和决定学生会的重大事务;
(二)对学生会工作提出建议、批评,实行监督;
(三)有选举权和被选举权;
(四)有参加学生会组织的各项活动的权利。
第三章 学生代表大会
第八条 学生代表大会是学生会的最高权力机构,是广大同学依法依规行使民主权利、参与学校治理的机构。
第九条 学生代表大会的职权是:
(一)制定或修订学生会章程,监督章程实施;
(二)听取、审议上一届学生代表大会的常设机构、学生会执行机构的工作报告;
(三)选举产生新一届学生会主席团成员;
(四)选举产生新一届学生代表大会常设机构;
(五)选举产生出席上一级学生代表大会的代表;
(六)征求广大同学对学院、学校工作的意见和建议,合理有序表达和维护同学正当权益;
(七)讨论和决定应由学生代表大会决定的其他重大事项。
第十条 学生代表大会代表的产生原则是:
(一)学生代表经班级团支部推荐选举产生,并在一定范围内公示;
(二)代表名额一般不低于学生会会员人数的1%,名额分配需覆盖各个班、主要学生社团;
(三)各班代表名额原则上依照各班学生会人数比例分配,代表名额不足2人的以2人计。
第十一条 学生代表大会成立学生会委员会作为常设机构,在大会闭会期间代表全体同学帮助和监督学生会工作。
第十二条 学生会委员会的职权是:
(一)在学生代表大会闭会期间执行代表大会决议;
(二)监督学生会章程实施;
(三)听取、审议学生会执行机构的工作报告;
(四)召集学生代表大会;
(五)解决学生会主席团成员个别调整事项;
(六)讨论和决定应由学生会委员会决定的其他重大事项。
第十三条 学生会委员会对学生代表大会负责,受全院学生监督。
第十四条 闭会期间,因毕业或其他特殊情况需增补或撤换委员,由主席团提名、学生会委员会通过。
第十五条 本届学生会委员是下届学生代表大会的代表。
第四章 执行机构
第十六条 学生会设立学生会主席团为执行机构,并聘任团委专职干部作为秘书长协助工作。主席团负责学生会的日常工作,对学生代表大会及学生会委员会负责,并定期向其报告工作。
第十七条 学生会主席团基本职权为:
(一)在学生代表大会闭会期间执行代表大会决议;
(二)落实学生会委员会提出的工作意见;
(三)对学生会工作进行宏观调控, 充分调动各部门的积极性、 主动性,组织和指导学生会各部门开展工作;
(四)主持召开学生会全委会、日常例会组织、部署、落实学院开展的各项学生工作和活动;
(五)根据院学生会的指导精神,结合学生工作的实际,在各部提交计划的前提下进行协调,制定学生会工作的中长期计划并及时向老师汇报。
第十八条 学生会主席团成员不超过3名。设置执行主席,执行主席由主席团成员轮值担任。
第五章 基层组织
第十九条 院学生会接受所在院党委领导和所在院团委、校学生会指导,依照法律、学校规章制度和各自的章程开展工作,并负责指导和帮助各班班委会开展工作。
第二十条 班委会由各班民主选举产生,设班长和委员若干人,班委会在班主任和院学生会的领导和帮助下开展工作。
第六章 工作部门及人员
第二十一条 学生会下设秘书处、学术部、宣传部、文体部、权益部、社会实践与志愿服务部。学生会若需主办的重大工作或活动,则以项目化方式招募志愿者。
第二十二条 学生会秘书处在学生会主席团指导下负责学生会工作。其他各部由各主席团成员统筹协调,部门负责人具体负责,开展学生会各项工作。
第二十三条 学生会各部门必须依照学生会的统一安排及各部门自己的工作特点,制定部门工作计划、经费预算等。
第二十四条 学生会工作人员遴选条件及程序是:
(一)应当为共产党员或共青团员,理想坚定,热爱和拥护中国共产党;
(二)具有强烈的爱国意识、爱国情感,积极弘扬和践行社会主义核心价值观,品行端正、作风务实、乐于奉献,具有全心全意为广大同学服务的觉悟和能力;
(三)学生会成员应当是学有余力,学业优良的学生,学习成绩综合排名在本专业前30%以内,且无课业不及格情况;
(四)符合上述条件的学生,均可报名参加学生会工作。经资格审查后确定。
第二十五条 学生会工作人员退出机制是:
(一)自愿辞职:主席团成员、各部门负责人、活动志愿者因自身原因自愿申请退出学生会。须由本人向学生会递交书面辞呈,经院团委审查批准和学生会主席团会议通过后,方可离任。
(二)劝退、免职或罢免:对于学业成绩严重下滑、考核评价不合格、违法、违纪、违规或者其他无法正常履职的学生会工作人员,按要求和程序予以劝退、免职或罢免。
(三)任满离职:主席团成员、部门负责人、活动志愿者期满离任,各职位任期均为1年,期满后不参与竞选者自动视为期满离职。
第七章 工作制度
第二十六条 定期召开学生会全体会议、主席团会议、部长会议等。会议有明确的议题、议程,做好记录并及时传达会议精神。
第二十七条 制定并执行工作汇报制度,各部门定期向主席团汇报工作进展和成果,主席团定期向学院团委汇报整体工作情况。
第二十八条 规范考核制度,建立对学生会成员的考核机制,从工作态度、工作能力、工作成效等方面进行考核。
第八章 附 则
第二十九条 本章程由williamhill中国学生会委员会负责解释。
三、院级组织工作机构组织架构表

四、院级组织工作人员名单

五、院级学生会主席团成员候选人产生办法
按照《中国共产主义青年团章程》《学联学生会组织改革方案》《高校学生代表大会工作规则》和《williamhill体育中文共青团改革方案》等文件要求,制定本选举办法。
(一)选拔条件
1.应为我校全日制在校学生;
2.应为中共党员(中共预备党员)或共青团员,具有较高的思想政治素质、坚定的理想信念,具有强烈的爱国意识、爱国感情;
3.品行端正、作风务实、乐于奉献,具有全心全意为广大同学服务的觉悟和能力;
4.具有代表性,应当从学院学生会干事和优秀学生典型中产生;
5.具备牢固的专业基础与合理的知识结构,有较强的学术精神和学习能力,学业成绩优秀,综合素质排名和学业成绩排名位于本专业前30%且无不课业不及格情况;
6.在学生会有一年以上(含一年)学生工作经历。
(二)产生程序
1. 全院公开竞聘,候选人应通过所在班级、学院团委推荐,向学院团委递交申请书,学院团委同意并公示无异议后填写《williamhill中国学生会主席团候选人推荐表》,并将推荐表和专业综合成绩排名发送至学院秘书处进行资格审查,及时组织符合条件者参加面试与选拔;
2.williamhill中国组织面试以及综合评定,报院党委确定,形成新一届学生会主席团候选人名单。
六、院级组织主席团成员选举办法
(一)主席团机构设置
学院学生会主席团成员不超过3人,不设副主席。学院学生会机构设置参照校学生会,如需调整,应依程序向学院党委(党总支)、校学生会请示。
(二)主席团成员选举办法
1、主席团成员候选人由全体同学酝酿提名,上届委员会根据多数意见确定候选人。新一届学生会主席团成员由新选出来的委员会全体会议酝酿提名(或由上届学生委员会提名,经学院党委和校学生会同意后,根据新选出的委员会多数委员的意见确定);
2、学院学生会主席团成员采用差额选举办法选举产生。经同级党组织和上级团组织批准,也可以采用等额选举办法。主席团成员应选名额3名,差额1名。代表、委员由学院学生代表大会无记名选举产生,候选人姓名以姓氏笔划为序排列;
3、进行选举时,有选举权的到会人数超过或等于应到会人数的三分之二,方能进行选举。收回的选票等于或少于发出的选票,选举有效;收回的选票多于发出的选票,选举无效,应重新选举。被选举人获得的赞成票超过实到人数的一半,方可当选。如遇当选人多于应选名额时,则按得票多少取足应选名额;如果最后一个应选名额有两人以上得票相等,不能确定谁当选时,则在得票相等的被选举人中重新投票,以得票多者当选;如遇当选人少于应选名额时,对不足的名额应从未当选的得票较多的被选举人中重新选举产生;
4、选票应由代表本人填写,任何人不得干预或干扰。因故未能出席会议的代表,应视为缺席,不可以委托他人代为投票;
5、选举时,应在不同意的候选人姓名下面方格内画上“√”;同意的不画任何符号。另选他人的,则在空格处写上另选人姓名,并在下面方格内画上“O”,如只写姓名不画“O”的,该另选人不计得票。
6、在选票上不按要求画符号的视为无效票;每张选票所选人数等于或少于应选名额的为有效票,多于应选名额的为无效票;
7、大会选举,设监票人1名、计票人2名。监票人由上届委员会提名,经学生代表大会举手表决通过。已提名作委员候选人的不得担任监票人、计票人。监票人在上届委员会领导下,对选举过程进行监督,计票人在监票人的监督下进行工作;
8、本次大会选举投票的顺序是:先由监票人进行投票,随后其他代表依次投票。投票结束后,由监票人当场打开投票箱,由计票人清点投票箱内选票张数;
9、计票完毕,由监票人向大会报告计票结果,由大会主持人宣布当选人名单。宣布计票结果时,报告全部被选举人所得赞成票数。宣布当选人名单时,当选的同学按姓氏笔划为序排列;
10、本选举办法,经学生大会通过后施行。选举时,如出现超出本选举办法规定的情况,由上届委员会依章程、按有关规定研究作出决定。必要时,可请示学院党委和校学生会决定。
七、院级学生会主席团成员和工作部门负责人述职评议办法
第一章 总则
第一条 对学生干部进行述职评议,是学生会加强内部建设和提升自我形象的重要环节,是提高各部门及学生干部工作积极性,主动性,创造性的有效途径,同时也为学生会顺利开展各项工作提供了组织保障、制度保障。
第二条 述职评议制度的制定,本着“公开、公平、公正”的原则,为学生会干部及各个部门提供良好的竞争氛围,同时有利于解决学生会工作中存在的某些弊端及问题。
第三条 每学期末进行述职评议,对于评议结果进行公开。把评价的“尺子”交给广大同学,端正为同学服务的初心,吸纳更多同学参与到“自下而上”的群众评议,形成总结、分析、评价、持续改进的工作闭环,全方位提升自身、促进工作。
第四条 学生会述职评议工作由校党委、学生工作处、校团委、学生委员会负责监督,学生会秘书处负责整理记录。
第二章 评议内容
述职评议制度依据本章对全体学生会及学生会干部进行基本工作评议,学期结束将评议结果公示。
第五条 思想素质
(一)是否以习近平新时代中国特色社会主义思想为指导,坚持四项基本原则,思想素质过硬;
(二)是否以服务同学为宗旨,不断提高自身思想政治觉悟,增强自我教育意识;
(三)是否严格遵守各项规章制度,品格优良,作风正派,自觉维护学生会形象;
(四)是否能够自觉接受广大同学监督,虚心听取各方面意见,勇于开展批评与自我批评,不断总结经验及教训。
第六条 学习成绩
(一)是否学习成绩能在专业排名30%内;
(二)是否可以权衡工作和学习。在保证自己学业的情况下,可以认真完成自身工作。
第七条 学生工作
(一)是否在各项工作,活动中,认真负责,脚踏实地,不断提升工作成效;
(二)是否工作方法得当,富有创新性,具有良好的影响力;
(三)是否坚持为了同学、代表同学、服务同学、依靠同学;
(四)是否实现工作重心下移,力量下沉,使广大同学积极参与到活动中。
第三章 评议方式
第八条 评议程序
(一)进行动员。召开学生会干部会议,根据述职评议活动的要求,讨论研究开展评议工作的计划。然后召开学生委员会,动员开展述职评议,讲清开展述职评议学生会干部活动的重要性、必要性,提高学生会干部的思想认识;
(二)评议开始。先进行自我讲评。学生干部在此次会议上作自我总结;然后进行学生会内部互评。评议中要是非分明,敢于触及矛盾和问题,认真开展批评与自我批评,避免不负责任的评功摆好;学生会内部互评后,还可以通过问卷等方法,广泛听取广大同学的意见;
(三)进行总结。在个人总结、内部评议和广大同学意见的基础上,进行实事求是的分析、综合,形成组织意见。组织意见应与本人见面,进行相应的表彰和处理,并且进行材料归档。
第九条 评议阶段
(一)自我讲评。对照学生会干部标准和评议内容,认真总结本学期以来的思想、工作、学习等情况,实事求是的进行个人书面总结,对自己要一分为二,既要肯定成绩,又要找出差距或不足,明确今后努力方向;
(二)学生会内部互评。评议时要充分发扬民主,坚持原则,积极开展批评,切实解决学生会干部中存在的突出问题。学生会干部要率先垂范,严于律己,带头开展批评与自我批评,自觉接受群众监督。(主席团成员由学生委员会、学生会全体成员以及分管院会进行评议;部长由主席团、副部长进行评议;副部长由分管主席、部长、以及干事进行评议;干事由部长、副部长进行评议);
(三)述职评议。以学生代表为主,学院团委等共同参与的评议会,学生会主席团成员和工作部门负责人每学期向评议会述职,评议会从政治态度、道德品行、学习情况、工作成效、纪律作风等方面对其进行全面客观的综合评价。建立以服务和贡献为导向的激励机制,参加评奖评优、测评加分等事项时,应依据评议结果择优提名,不允许与其岗位简单直接挂钩。
第十条 总结整改
(一)落实整改。学生会在于学生工作方面存在的薄弱环节,认真研究整改措施;
(二)总结自评。学生委员会对民主评议结果进行总结,对于民主评议中的好人好事给予表扬,对在民主评议活动中暴露出现的问题,要加强思想教育,并要对学生干部提出整改要求;
(三)材料归档。述职评议结束后,对述职评议结果材料进行整理归档,上报给校团委审核。
八、学院团委指导学生会主要责任人

以上自评公开内容如有不实情况,可发送邮件至williamhill体育中文校团委邮箱qdndtw@163.com反映。
备注:
1.自评公开渠道应为所在学院官方网站首页显著位置。
2.自评公开具体内容应直接以文字、图片等形式发布在页面中,不得以附件下载、网盘下载等形式设置广大师生监督学生会工作的障碍。
3.公示邮箱须保留模板中的邮箱地址(校团委邮箱),不得替换为其他邮箱或不呈现最后一段。