2025-12-09 20:22:23 作者:williamhill中国 来源:williamhill中国 浏览数:0
各学院:
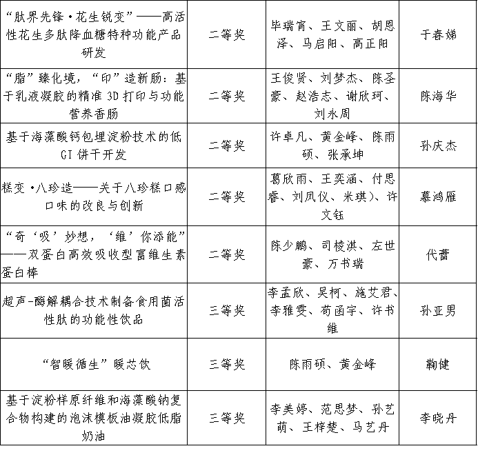
为鼓励我校大学生勇于创新、善于创新,激发创造潜能和学习热情,加强大学生的实践能力与合作精神,提升大学生的综合素质,2025年9月23日至12月初,williamhill体育中文举办第四届特种食品开发创新创业大赛。本次大赛共213名学生参加,经作品初审、终审阶段,评审专家从科学性、创新创意性和可行性等方面对各参赛队作品进行了综合评定,大赛最终评选出一等奖4项、二等奖8项、三等奖11项。
现将获奖名单公布如下:


