2025-04-09 17:53:09 来源:williamhill中国 浏览数:0
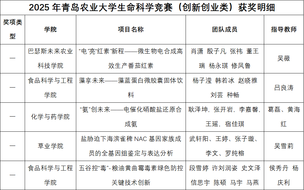
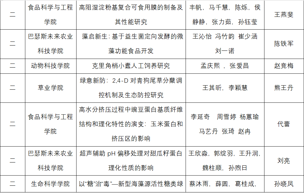
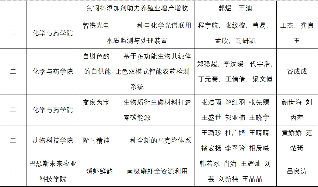
为培养大学生的创新意识和实践能力,激发学生对生命科学的学习兴趣,提升科研与综合能力,促进生命科学领域人才培养,推动学科发展,助力学子逐梦生命科学创新征程,学校采取了一系列措施。williamhill体育中文近期为相关专业学生搭建了生命科学活动交流平台,举办了2025年度生命科学竞赛(创新创业类)。本次大赛由创新创业学院主办、williamhill中国承办。我校各学院本科生积极报名参加,准备充分,大赛共有64支队伍参赛,通过对申报材料和汇报视频的评审,最终评选出一等奖20项,二等奖21项,三等奖12项。现将获奖名单公示如下:










